Упр.41 ГДЗ Лукашик 7-9 класс по физике (Физика)

Решение #1

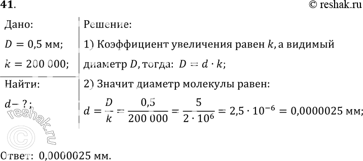
Изображение 41.	На фотоснимке видимый диаметр молекулы некоторого вещества равен 0, 5 мм. Чему равен действительный диаметр молекулы данного вещества, если фотоснимок получен с...
Загрузка...

Рассмотрим вариант решения задания из учебника Лукашик, Иванова 7 класс, Просвещение:
41. На фотоснимке видимый диаметр молекулы некоторого вещества равен 0, 5 мм. Чему равен действительный диаметр молекулы данного вещества, если фотоснимок получен с помощью электронного микроскопа с увеличением в 200 000 раз?
*Цитирирование задания со ссылкой на учебник производится исключительно в учебных целях для лучшего понимания разбора решения задания.
*размещая тексты в комментариях ниже, вы автоматически соглашаетесь с пользовательским соглашением