Упр.1346 ГДЗ Алимов 10-11 класс (Алгебра)
Решение #1
Решение #2

Рассмотрим вариант решения задания из учебника Алимов, Колягин, Ткачёва 11 класс, Просвещение:
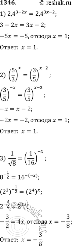
1346 1)2,4^(3-2x) = 2,4^(3x-2);
2)(5/3)x=(3/5)(x-2);
3) 1/ корень 8 = (1/16)^-x.
*размещая тексты в комментариях ниже, вы автоматически соглашаетесь с пользовательским соглашением