Упр.1450 ГДЗ Алимов 10-11 класс (Алгебра)
Решение #1
Решение #2

Рассмотрим вариант решения задания из учебника Алимов, Колягин, Ткачёва 11 класс, Просвещение:
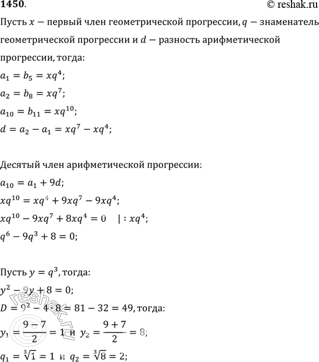
1450 Сумма первых пяти членов геометрической прогрессии равна 62. Известно, что пятый, восьмой и одиннадцатый её члены являются соответственно первым, вторым и десятым членами арифметической прогрессии. Найти первый член геометрической прогрессии.
*размещая тексты в комментариях ниже, вы автоматически соглашаетесь с пользовательским соглашением