Упр.970 ГДЗ Алимов 10-11 класс (Алгебра)
Решение #1
Решение #2

Рассмотрим вариант решения задания из учебника Алимов, Колягин, Ткачёва 11 класс, Просвещение:
970 Построить график функции:
1) y=2/(x2-4);
2) y=2/(x2+4);
3) y=(x-1)2(x+2);
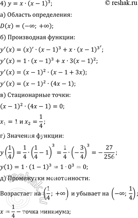
4) y=x(x-1)3.
*размещая тексты в комментариях ниже, вы автоматически соглашаетесь с пользовательским соглашением