Упр.966 ГДЗ Алимов 10-11 класс (Алгебра)
Решение #1
Решение #2

Рассмотрим вариант решения задания из учебника Алимов, Колягин, Ткачёва 11 класс, Просвещение:
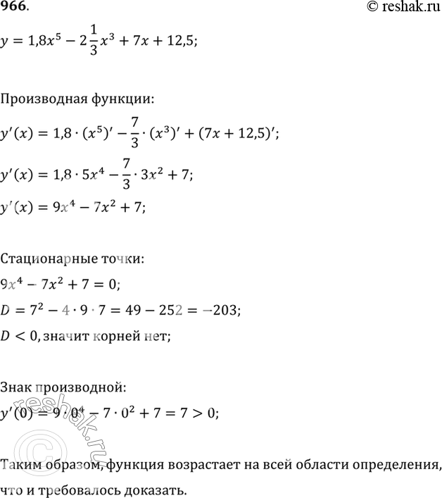
966 Доказать, что функция у = 1,8х5 - 2*1x3/3 + 7х + 12,5 возрастает на всей области определения.
*размещая тексты в комментариях ниже, вы автоматически соглашаетесь с пользовательским соглашением