Упр.1004 ГДЗ Макарычев Миндюк 9 класс (Алгебра)
Решение #1
Решение #2

Рассмотрим вариант решения задания из учебника Макарычев, Миндюк, Нешков 9 класс, Просвещение:
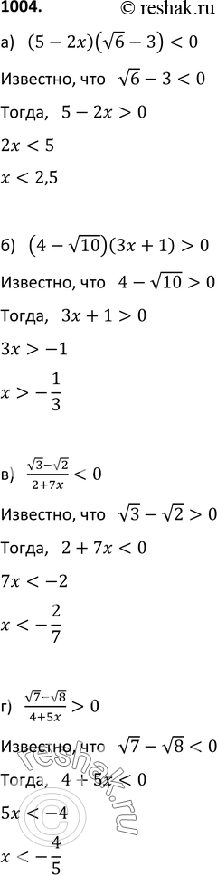
1004. Решите неравенство:
а) (5 - 2x)((корень 6) - 3) < 0;
б) (4 - корень 10)(3x + 1) > 0;
(корень 3 - корень 2)/ (2+7x) <0;
(корень 7 - корень 8)/ (4+5x) > 0.
*размещая тексты в комментариях ниже, вы автоматически соглашаетесь с пользовательским соглашением