Упр.224 ГДЗ Макарычев Миндюк 9 класс (Алгебра)
Решение #1
Решение #2

Рассмотрим вариант решения задания из учебника Макарычев, Миндюк, Нешков 9 класс, Просвещение:
224. Разложите на множители квадратный трёхчлен:
а) 0,8x2 - 19,8x - 5;
б) 3,5 - 3*1x/3 +2x2/3;
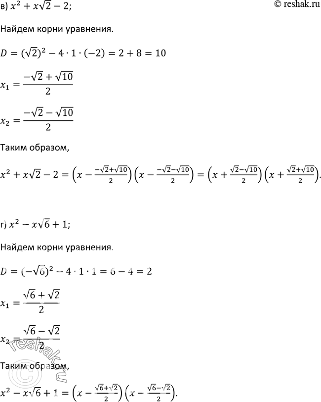
в) x2 + x корень 2 - 2;
г) x2 - x корень 6 + 1.
*размещая тексты в комментариях ниже, вы автоматически соглашаетесь с пользовательским соглашением