Упр.229 ГДЗ Макарычев Миндюк 9 класс (Алгебра)
Решение #1
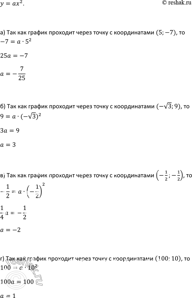
Решение #2

Рассмотрим вариант решения задания из учебника Макарычев, Миндюк, Нешков 9 класс, Просвещение:
229. При каком значении а график функции у = ах2 проходит через точку:
а) (5; -7); б) (- корень 3; 9); в) (-1/2;-1/2); г) (100; 10)?
*размещая тексты в комментариях ниже, вы автоматически соглашаетесь с пользовательским соглашением