Упр.320 ГДЗ Макарычев Миндюк 9 класс (Алгебра)
Решение #1
Решение #2

Рассмотрим вариант решения задания из учебника Макарычев, Миндюк, Нешков 9 класс, Просвещение:
320. Решите систему неравенств:
а) система
x2-2x-8<0,
x2-9<0;
б) система
2x2-13x+6<0,
x2-4x>0;
в) система
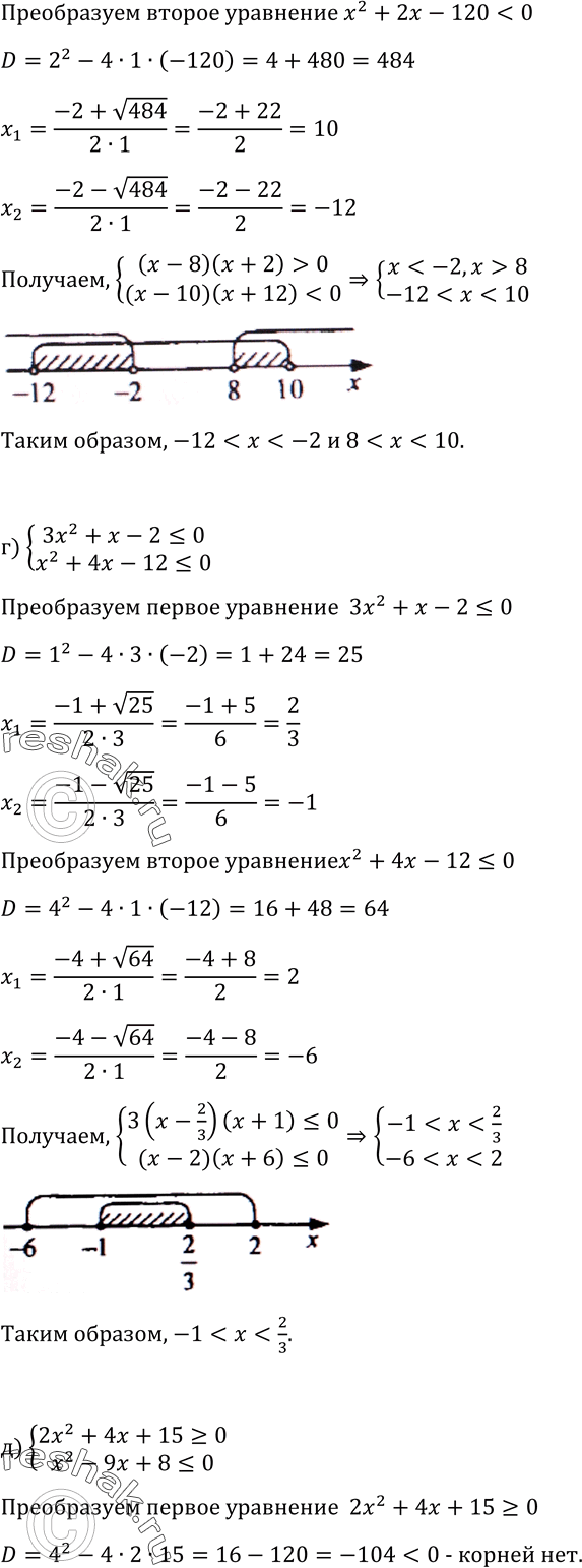
x2-6x-16>0,
x2+2x-120<0;
г) система
х2 + х - 2 <= 0,
х2 + 4х - 12 <= 0;
д) система
2х2 + 4x + 15 >= 0,
x2 - 9x + 8 <= 0;
е) система
2x2 + 5х - 3 < 0,
3x2 + х + 11 < 0.
*размещая тексты в комментариях ниже, вы автоматически соглашаетесь с пользовательским соглашением