Упр.324 ГДЗ Макарычев Миндюк 9 класс (Алгебра)
Решение #1
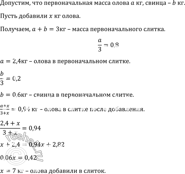
Решение #2

Рассмотрим вариант решения задания из учебника Макарычев, Миндюк, Нешков 9 класс, Просвещение:
324. Слиток массой 3 кг, содержащий 80% олова и 20% свинца, сплавили с куском олова, после чего процентное содержание олова в слитке составило 94%. Сколько олова добавили в слиток?
*размещая тексты в комментариях ниже, вы автоматически соглашаетесь с пользовательским соглашением