Упр.348 ГДЗ Макарычев Миндюк 9 класс (Алгебра)
Решение #1
Решение #2

Рассмотрим вариант решения задания из учебника Макарычев, Миндюк, Нешков 9 класс, Просвещение:
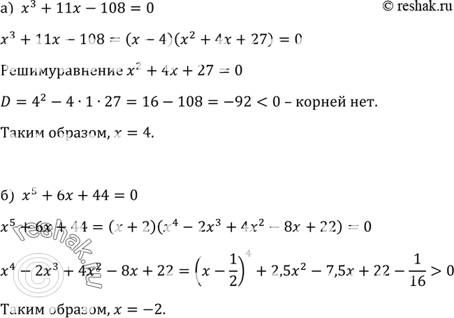
348 Решите уравнение:
а) х3 + 11x — 108 = 0; б) х5 + 6x + 44 = 0.
*размещая тексты в комментариях ниже, вы автоматически соглашаетесь с пользовательским соглашением