Упр.489 ГДЗ Макарычев Миндюк 9 класс (Алгебра)
Решение #1
Решение #2

Рассмотрим вариант решения задания из учебника Макарычев, Миндюк, Нешков 9 класс, Просвещение:
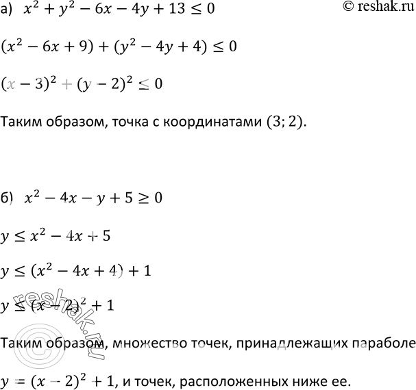
489. Какое множество точек задаётся неравенством:
а) х2 + у2 - 6х - 4y + 13 <= 0;
б) х2 - 4х - у + 5 >=0?
*размещая тексты в комментариях ниже, вы автоматически соглашаетесь с пользовательским соглашением