Упр.753 ГДЗ Макарычев Миндюк 9 класс (Алгебра)
Решение #1
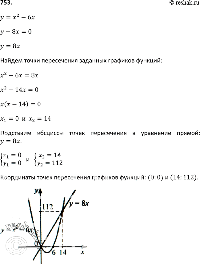
Решение #2

Рассмотрим вариант решения задания из учебника Макарычев, Миндюк, Нешков 9 класс, Просвещение:
753. Пересекаются ли парабола у = х2 - 6х и прямая у — 8х = 0? Если да, то укажите координаты точек пересечения. Проиллюстрируйте ответ с помощью схематического рисунка.
*размещая тексты в комментариях ниже, вы автоматически соглашаетесь с пользовательским соглашением