Упр.962 ГДЗ Макарычев Миндюк 9 класс (Алгебра)
Решение #1
Решение #2

Рассмотрим вариант решения задания из учебника Макарычев, Миндюк, Нешков 9 класс, Просвещение:
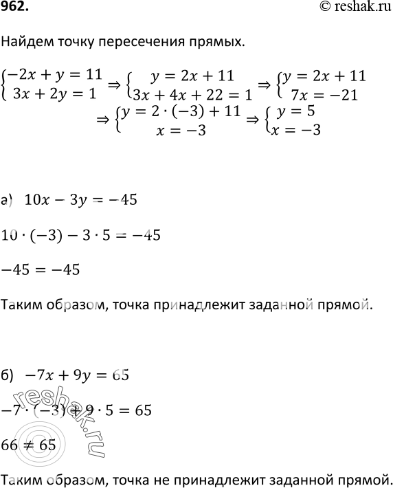
962. Принадлежит ли точка пересечения прямых -2х + у = 11 и 3х + 2у = 1 прямой:
а) 10x - Зу = -45; б) -7х + 9у = 65?
*размещая тексты в комментариях ниже, вы автоматически соглашаетесь с пользовательским соглашением