Упр.409 ГДЗ Алимов 10-11 класс (Алгебра)
Решение #1
Решение #2

Рассмотрим вариант решения задания из учебника Алимов, Колягин, Ткачёва 10 класс, Просвещение:
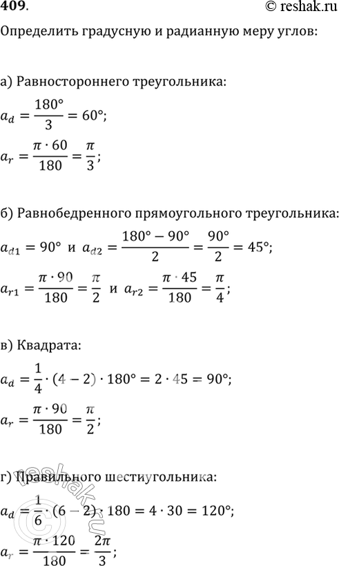
409 (Устно.) Определить градусную и радианную меру углов: а) равностороннего треугольника; б) равнобедренного прямоугольного треугольника; в) квадрата; г) правильного шестиугольника.
*размещая тексты в комментариях ниже, вы автоматически соглашаетесь с пользовательским соглашением