Упр.404 ГДЗ Алимов 10-11 класс (Алгебра)
Решение #1
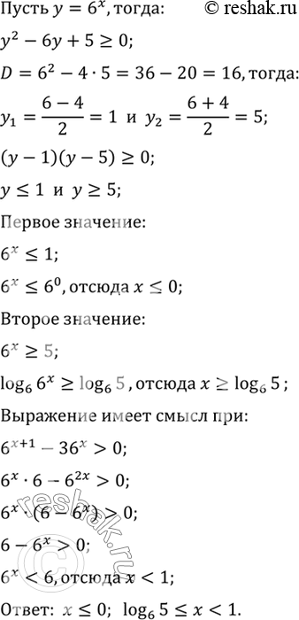
Решение #2

Рассмотрим вариант решения задания из учебника Алимов, Колягин, Ткачёва 10 класс, Просвещение:
404 Решить неравенство:
1) log1/3(2^(x+2) - 4x)>=-2;
2) log1/корень 5(6^(x+1) - 36x)>=-2.
*размещая тексты в комментариях ниже, вы автоматически соглашаетесь с пользовательским соглашением