Упр.403 ГДЗ Алимов 10-11 класс (Алгебра)
Решение #1
Решение #2

Рассмотрим вариант решения задания из учебника Алимов, Колягин, Ткачёва 10 класс, Просвещение:
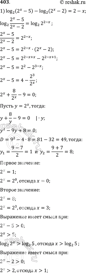
403 1) log2 (2х - 5) - log2 (2х-2)= 2- x;
2) log1-x(3 - x) = log3- x (1 - x);
3) log2 (2X + 1) * log2 (2^(x+ 1) + 2) = 2;
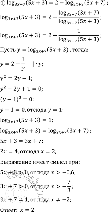
4) log3х + 7 (5x + 3) = 2 - log5x + з (3x + 7).
*размещая тексты в комментариях ниже, вы автоматически соглашаетесь с пользовательским соглашением