Упр.443 ГДЗ Алимов 10-11 класс (Алгебра)
Решение #1
Решение #2

Рассмотрим вариант решения задания из учебника Алимов, Колягин, Ткачёва 10 класс, Просвещение:
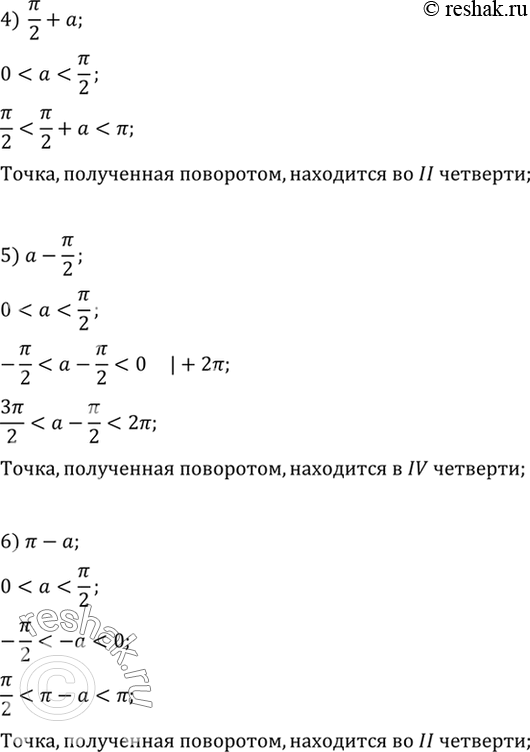
443 Пусть 0<а<пи/2. В какой четверти находится точка, полученная поворотом точки Р (1; 0) на угол:
1) пи/2 - a;
2) a- пи;
3) 3пи/2 - a;
4) пи/2 + a;
5) a-пи/2;
6) пи - a?
*размещая тексты в комментариях ниже, вы автоматически соглашаетесь с пользовательским соглашением