Упр.449 ГДЗ Алимов 10-11 класс (Алгебра)
Решение #1
Решение #2

Рассмотрим вариант решения задания из учебника Алимов, Колягин, Ткачёва 10 класс, Просвещение:
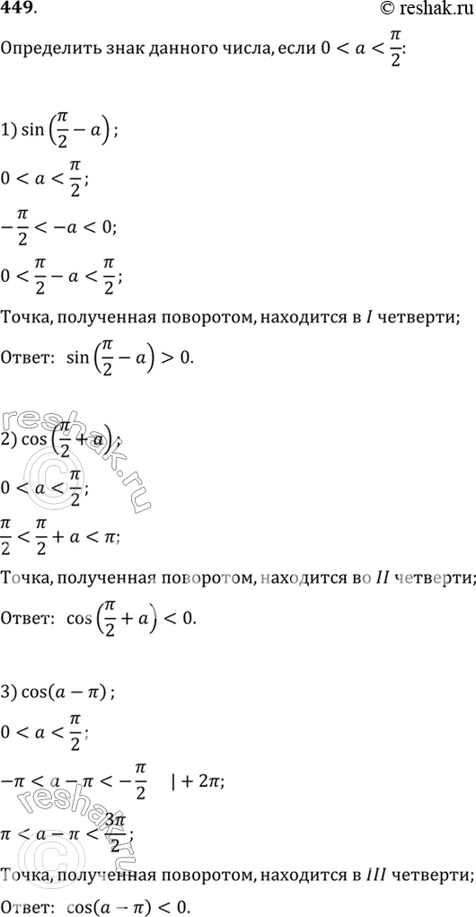
449 Пусть 0 < a < пи/2. Определить знак числа:
1) sin(пи/2 - a);
2) cos (пи/2 + a);
3) cos(a-пи);
4) tg(a- пи/2);
5) tg(3пи/2 - a);
6) sin(пи- a).
*размещая тексты в комментариях ниже, вы автоматически соглашаетесь с пользовательским соглашением