Упр.444 ГДЗ Алимов 10-11 класс (Алгебра)
Решение #1
Решение #2

Рассмотрим вариант решения задания из учебника Алимов, Колягин, Ткачёва 10 класс, Просвещение:
444 Определить знак числа sin а, если:
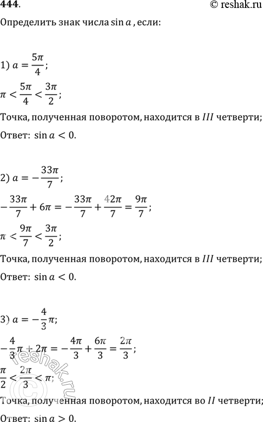
1) a= 5пи/4;
1) a= -33пи/7;
1) a= -4пи/3;
1) a= -0,1пи;
1) a= 5,1;
1) a= -470.
*размещая тексты в комментариях ниже, вы автоматически соглашаетесь с пользовательским соглашением