Упр.665 ГДЗ Алимов 10-11 класс (Алгебра)
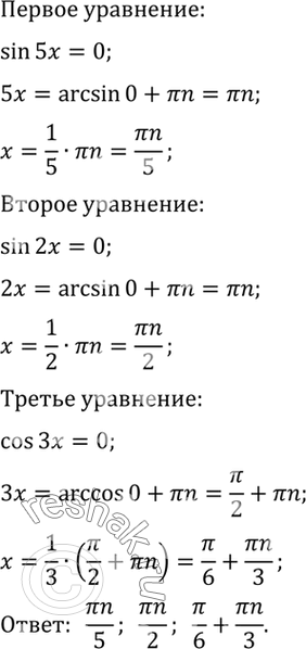
Решение #1
Решение #2

Рассмотрим вариант решения задания из учебника Алимов, Колягин, Ткачёва 10 класс, Просвещение:
665 1) sin Зх = sin 5x;
2) cos2 3x - cos 3x cos 5x = 0;
3) cos x = cos 3x;
4) sin x sin 5x - sin2 5x = 0.
*размещая тексты в комментариях ниже, вы автоматически соглашаетесь с пользовательским соглашением