Упр.662 ГДЗ Алимов 10-11 класс (Алгебра)
Решение #1
Решение #2

Рассмотрим вариант решения задания из учебника Алимов, Колягин, Ткачёва 10 класс, Просвещение:
662 1) tg2 x + 3 tg x = 0;
2) 2tg2 x - tg x - 3 = 0;
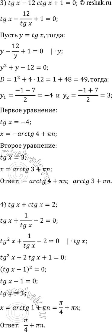
3) tg x - 12 ctg x + 1 = 0;
4) tg x + ctg x = 2.
*размещая тексты в комментариях ниже, вы автоматически соглашаетесь с пользовательским соглашением