Упр.961 ГДЗ Алимов 10-11 класс (Алгебра)
Решение #1
Решение #2

Рассмотрим вариант решения задания из учебника Алимов, Колягин, Ткачёва 11 класс, Просвещение:
961 Построить график функции:
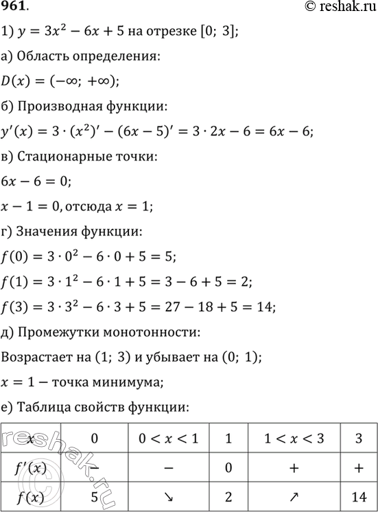
1) у = 3х2 - 6х + 5 на отрезке [0; 3];
2) у = 1х4/4 - 2х3/3 - 3х2/2 + 2 на отрезке [-2; 4]
*размещая тексты в комментариях ниже, вы автоматически соглашаетесь с пользовательским соглашением