Упр.962 ГДЗ Алимов 10-11 класс (Алгебра)
Решение #1
Решение #2

Рассмотрим вариант решения задания из учебника Алимов, Колягин, Ткачёва 11 класс, Просвещение:
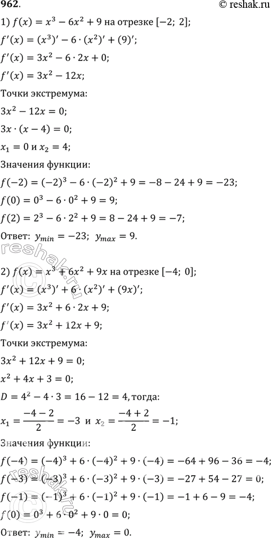
962 Найти наибольшее и наименьшее значения функции:
1) f (х) = х3 - 6х2 + 9 на отрезке [-2; 2];
2) f (x) = х3 + 6х2 + 9х на отрезке [-4; 0];
3) f (x) = х4 - 2х2 - 3 на отрезке [-4;3];
4) f (х) = х4 - 8х2 + 5 на отрезке [-3; 2].
*размещая тексты в комментариях ниже, вы автоматически соглашаетесь с пользовательским соглашением