Упр.240 ГДЗ Макарычев Миндюк 9 класс (Алгебра)
Решение #1

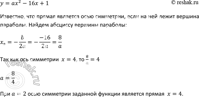
Рассмотрим вариант решения задания из учебника Макарычев, Миндюк, Нешков 9 класс, Просвещение:
240. Найдите значение а, при котором осью симметрии параболы у = ах - 16x + 1 является прямая х = 4.
*размещая тексты в комментариях ниже, вы автоматически соглашаетесь с пользовательским соглашением