Упр.245 ГДЗ Макарычев Миндюк 9 класс (Алгебра)
Решение #1

Рассмотрим вариант решения задания из учебника Макарычев, Миндюк, Нешков 9 класс, Просвещение:
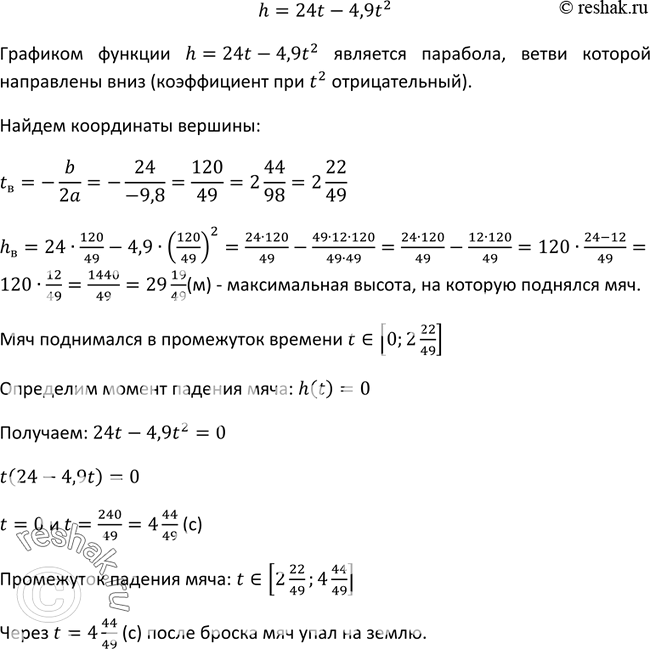
245. Пусть h (м) — высота, на которой находится брошенный с земли вверх мяч, t (с) — время полёта мяча. Зависимость h от t выражается формулой h = 24t - 4,9t2. Какой наибольшей высоты достиг мяч? В какой промежуток времени он поднимался и в какой опускался? Через сколько секунд после броска он упал на землю?
*размещая тексты в комментариях ниже, вы автоматически соглашаетесь с пользовательским соглашением