Упр.244 ГДЗ Макарычев Миндюк 9 класс (Алгебра)
Решение #1

Рассмотрим вариант решения задания из учебника Макарычев, Миндюк, Нешков 9 класс, Просвещение:
244. Найдите область значений функции:
а) у = 3х2 - 0,5x + 1/16;
б) у = 2х2 + 1,2x + 2;
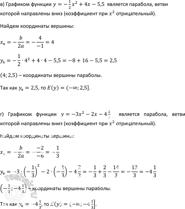
в) у = -1х2/2 + 4х - 5,5;
г) у = -3х2 - 2х - 4*2/3.
*размещая тексты в комментариях ниже, вы автоматически соглашаетесь с пользовательским соглашением