Упр.243 ГДЗ Макарычев Миндюк 9 класс (Алгебра)
Решение #1
Решение #2

Рассмотрим вариант решения задания из учебника Макарычев, Миндюк, Нешков 9 класс, Просвещение:
243. Постройте график функции и опишите её свойства:
а) у = х2 + 2х - 15;
б) у = 0,5x2 - 3x + 4;
в) у = 4 - 0,5x2;
г) у = 6х — 2x2;
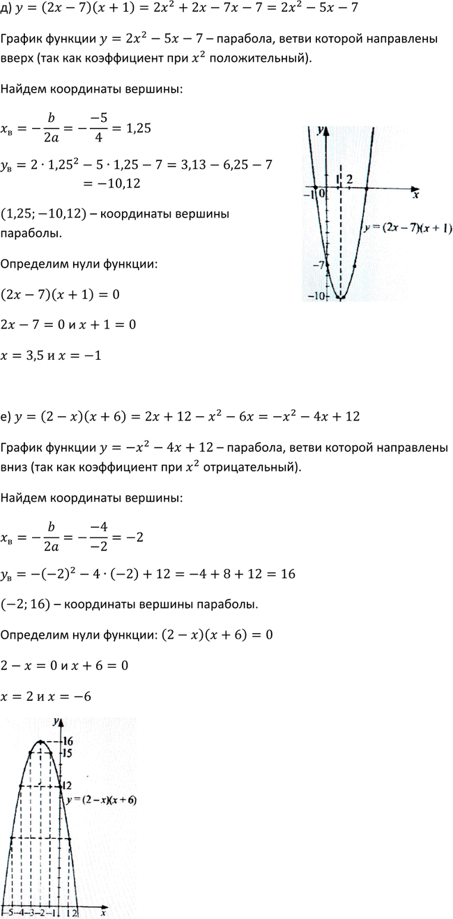
д) у = (2x - 7)(x + 1);
е) у = (2 - х)(х + 6).
*размещая тексты в комментариях ниже, вы автоматически соглашаетесь с пользовательским соглашением