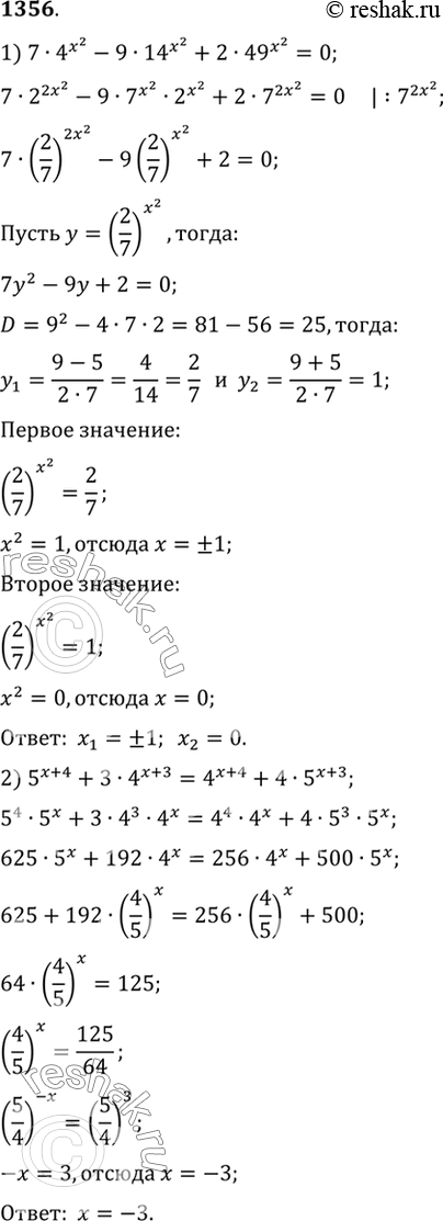
Упр.1356 ГДЗ Алимов 10-11 класс (Алгебра)
Решение #1
Решение #2

Рассмотрим вариант решения задания из учебника Алимов, Колягин, Ткачёва 11 класс, Просвещение:
1356 1) 7*4x2-9*14x2 + 2*49x2=0;
2) 5*x+4) + 3*4(x+3) = 4(x+4) + 4*5(x+3).
*размещая тексты в комментариях ниже, вы автоматически соглашаетесь с пользовательским соглашением