Упр.1359 ГДЗ Алимов 10-11 класс (Алгебра)
Решение #1
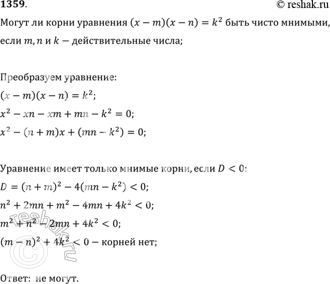
Решение #2

Рассмотрим вариант решения задания из учебника Алимов, Колягин, Ткачёва 11 класс, Просвещение:
1359 Могут ли корни уравнения (х - m) (х - n) = k2 быть чисто мнимыми, если m, n и k — действительные числа?
*размещая тексты в комментариях ниже, вы автоматически соглашаетесь с пользовательским соглашением