Упр.1355 ГДЗ Алимов 10-11 класс (Алгебра)
Решение #1
Решение #2

Рассмотрим вариант решения задания из учебника Алимов, Колягин, Ткачёва 11 класс, Просвещение:
1355 1)xlgx=10;
2) xlog3(x) =9x;
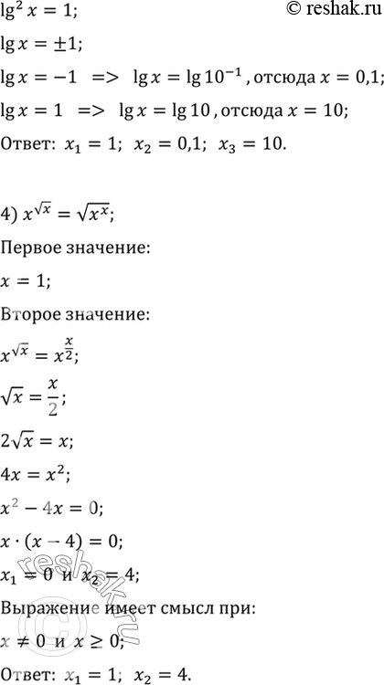
3)xlgx - 1=10(1-x^-lgx);
4) x корень x= корень xx.
*размещая тексты в комментариях ниже, вы автоматически соглашаетесь с пользовательским соглашением