Упр.1380 ГДЗ Алимов 10-11 класс (Алгебра)
Решение #1
Решение #2

Рассмотрим вариант решения задания из учебника Алимов, Колягин, Ткачёва 11 класс, Просвещение:
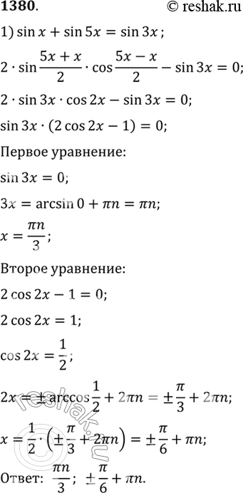
1380 1) sin x + sin 5x = sin 3x;
2) cos 7x - cos 3x = 3 sin5x.
*размещая тексты в комментариях ниже, вы автоматически соглашаетесь с пользовательским соглашением