Упр.1378 ГДЗ Алимов 10-11 класс (Алгебра)
Решение #1
Решение #2

Рассмотрим вариант решения задания из учебника Алимов, Колягин, Ткачёва 11 класс, Просвещение:
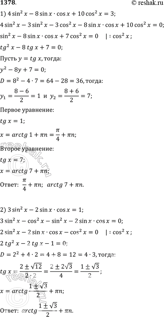
1378 1) 4 sin2 x - 8 sin x cos x + 10 cos2 x = 3;
2) 3 sin2 x - 2 sin x cos x = 1.
*размещая тексты в комментариях ниже, вы автоматически соглашаетесь с пользовательским соглашением